テスラコイルは曲を演奏したりするときにPCなどとつないでインタラプタ信号を送りますが、PCが壊れたり誤作動しないように光ファイバーを使って通信することがあります。
これがその光ファイバーケーブルと送信コネクタ、受信コネクタ。S/PDIFコネクタです。
秋月電子から画像を拝借させていただきました(すいません)

光コネクタは通信用の規格に沿ってデータを送るようですが、テスラコイルでは光コネクタに直接インタラプタ信号を入力している人が多いみたいです。その時にLまたはHの信号をコネクタに一定時間以上連続で送った時に、出力がHかLに固定されてしまうのです。そうなるとテスラコイルが常時稼働で壊れる可能性があります。

少々ググってみると、本来コネクタに送る信号はLやHが連続した信号を送ってはいけないようです。
そこでテスラコイル界隈では光コネクタ自体を改造して無理やり直接信号を送ろうとしています。
改造したコネクタ。

しかし、改造するのがめんどくさい
まず光コネクタから中の素子を抜き出してフォトトランジスタ等の光センサに交換します。光センサの調達は大きさとか応答速度とかで結構苦労しますし、新しい光センサを組み込もうとしても、位置合わせが難しかったりして大変です。それでも動かなかったり満足な性能が出せなかったりします。
自分だけかもしれないですがインタラプタのパルス幅を小さくしたらうまく送信できないなんてこともありました。
そんなわけでコネクタを改造しなくても済む転送方式を考えてみました。
こんなかんじです。

インタラプタ信号を直接光コネクタに入れるのではなく、変調回路を通します。まず数MHzの信号を作り、インタラプタ信号がHの時はデューティー比80%を、Lの時はデューティー比が20%になるようにする、というものです。これで必ずHとLが繰り返されるようになります。
デューティー比を変化させているので一応PWM変調ということになります。
送信側の回路はこんな感じです。

XORの片方にインタラプタ信号を、もう片方に1MHz,DT比80%の信号を入力します(厳密に1MHz80%である必要はないです)
すると、インタラプタ信号がLの時にD比20%の信号が出力され、Hの時に80%のが出力されることになります。あとはこの信号を光コネクタに入れるだけです。
発振回路も一緒に組むとするとこんな感じの回路でしょうか......
XOR ICを使った時はXORが余ると思うのでその余りで発振回路を組んでみました。

多分マイコン使ったほうが楽です
次は受信回路です。
受信回路はデューティー比でHかLを判断し、搬送波(1MHzのやつ)の成分を取り除ければいいので、ただのCRローパスフィルタを使ったものを考えてみました。

光コネクタから出力された信号をローパスフィルタを通してロジックICなどで整形してやるという簡単なものです。
とても簡単な回路ですが、光ケーブルが接続されてない場合や引っこ抜かれた場合、光コネクタに連続でL信号を送っていることと同じになってしまいます。すると結局出力がHかLに張り付いてしまうという欠点があります。
それを解消するために以下のような回路を考えてみました。

CR回路とダイオードとNOTを組み合わせたよくあるアレを3回路使ってます。
回路の動作説明がクソめんどくさいので割愛します。
各定数が意外とシビアなので回路図に載ってる定数じゃなくする場合はシミュレーターでいろいろ試してから作ってみたほうが良さそうです。回路図に載せたものは少なくとも動きました。
ついでに言うとCR回路にくっついてるダイオードはショットキーバリアダイオードじゃダメみたいです。ショットキつかって動かねぇってなって結構悩みました。普通のシリコン1N4148なら動きました。
あとNAND ICにはシュミットトリガなものを使ったほうがいいかも。
光コネクタとこの回路の間にバッファかましたほうがいいかもしれんな
なんかこれはこれで定数も基板作るのもめんどくさいので、結局CRローパスとパルス幅制限を組み合わせたものが楽かもしれませんね。パルス幅制限もできてケーブル未接続問題も解決できるわけですし。

変調信号ですが1MHz80%でなくてもかなり適当でいいみたいです。H時とL時のデューティーの比が高い分には良いみたいです。ちなみに80%の逆の20%にするとインタラプタ信号の反転を出力することが出来ます。
PWMというかどちらかと言うとパルス幅で信号を判断してる感じするのでPFMやPDM変調でも動くと思います。
回路を試作してみた。
受信回路は一番めんどくさいやつと同じです、送信回路はマイコンで済ませちゃいました。

この転送方式は2年くらい前に考えたもので、既に自分のテスラコイル達に使われていますが、今のところ不満点はありませんし、昔の改造するやつより性能もいいです。
そういえば、秋月で売っている受信コネクタのデータシートにはHレベル出力=2.5V以下とか書いてありますが、あれは3.3V系で動かした時のデータのようで、5Vで動かした時は5V近く出力でてたので一安心です。まぁ出てなくてもレベル変換を通すか電源を3.3Vにすればいいです(適当)
今日はこの辺(あたり)で。
これがその光ファイバーケーブルと送信コネクタ、受信コネクタ。S/PDIFコネクタです。
秋月電子から画像を拝借させていただきました(すいません)

光コネクタは通信用の規格に沿ってデータを送るようですが、テスラコイルでは光コネクタに直接インタラプタ信号を入力している人が多いみたいです。その時にLまたはHの信号をコネクタに一定時間以上連続で送った時に、出力がHかLに固定されてしまうのです。そうなるとテスラコイルが常時稼働で壊れる可能性があります。

少々ググってみると、本来コネクタに送る信号はLやHが連続した信号を送ってはいけないようです。
そこでテスラコイル界隈では光コネクタ自体を改造して無理やり直接信号を送ろうとしています。
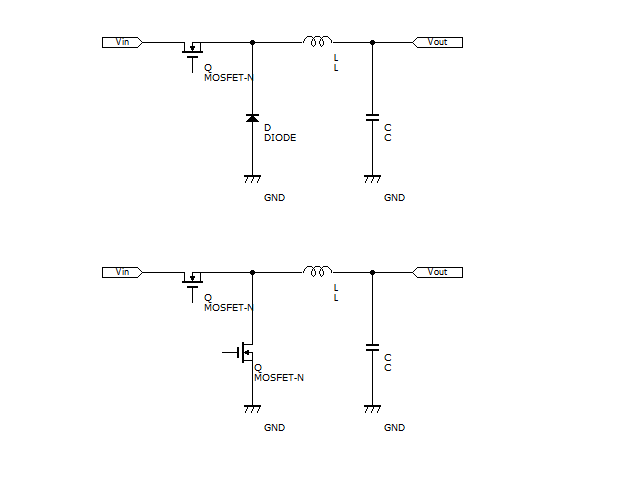
改造したコネクタ。

しかし、改造するのがめんどくさい
まず光コネクタから中の素子を抜き出してフォトトランジスタ等の光センサに交換します。光センサの調達は大きさとか応答速度とかで結構苦労しますし、新しい光センサを組み込もうとしても、位置合わせが難しかったりして大変です。それでも動かなかったり満足な性能が出せなかったりします。
自分だけかもしれないですがインタラプタのパルス幅を小さくしたらうまく送信できないなんてこともありました。
そんなわけでコネクタを改造しなくても済む転送方式を考えてみました。
こんなかんじです。

インタラプタ信号を直接光コネクタに入れるのではなく、変調回路を通します。まず数MHzの信号を作り、インタラプタ信号がHの時はデューティー比80%を、Lの時はデューティー比が20%になるようにする、というものです。これで必ずHとLが繰り返されるようになります。
デューティー比を変化させているので一応PWM変調ということになります。
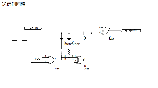
送信側の回路はこんな感じです。

XORの片方にインタラプタ信号を、もう片方に1MHz,DT比80%の信号を入力します(厳密に1MHz80%である必要はないです)
すると、インタラプタ信号がLの時にD比20%の信号が出力され、Hの時に80%のが出力されることになります。あとはこの信号を光コネクタに入れるだけです。
発振回路も一緒に組むとするとこんな感じの回路でしょうか......
XOR ICを使った時はXORが余ると思うのでその余りで発振回路を組んでみました。

多分マイコン使ったほうが楽です
次は受信回路です。
受信回路はデューティー比でHかLを判断し、搬送波(1MHzのやつ)の成分を取り除ければいいので、ただのCRローパスフィルタを使ったものを考えてみました。

光コネクタから出力された信号をローパスフィルタを通してロジックICなどで整形してやるという簡単なものです。
とても簡単な回路ですが、光ケーブルが接続されてない場合や引っこ抜かれた場合、光コネクタに連続でL信号を送っていることと同じになってしまいます。すると結局出力がHかLに張り付いてしまうという欠点があります。
それを解消するために以下のような回路を考えてみました。

CR回路とダイオードとNOTを組み合わせたよくあるアレを3回路使ってます。
回路の動作説明がクソめんどくさいので割愛します。
各定数が意外とシビアなので回路図に載ってる定数じゃなくする場合はシミュレーターでいろいろ試してから作ってみたほうが良さそうです。回路図に載せたものは少なくとも動きました。
ついでに言うとCR回路にくっついてるダイオードはショットキーバリアダイオードじゃダメみたいです。ショットキつかって動かねぇってなって結構悩みました。普通のシリコン1N4148なら動きました。
あとNAND ICにはシュミットトリガなものを使ったほうがいいかも。
光コネクタとこの回路の間にバッファかましたほうがいいかもしれんな
なんかこれはこれで定数も基板作るのもめんどくさいので、結局CRローパスとパルス幅制限を組み合わせたものが楽かもしれませんね。パルス幅制限もできてケーブル未接続問題も解決できるわけですし。

変調信号ですが1MHz80%でなくてもかなり適当でいいみたいです。H時とL時のデューティーの比が高い分には良いみたいです。ちなみに80%の逆の20%にするとインタラプタ信号の反転を出力することが出来ます。
PWMというかどちらかと言うとパルス幅で信号を判断してる感じするのでPFMやPDM変調でも動くと思います。
回路を試作してみた。
受信回路は一番めんどくさいやつと同じです、送信回路はマイコンで済ませちゃいました。

この転送方式は2年くらい前に考えたもので、既に自分のテスラコイル達に使われていますが、今のところ不満点はありませんし、昔の改造するやつより性能もいいです。
そういえば、秋月で売っている受信コネクタのデータシートにはHレベル出力=2.5V以下とか書いてありますが、あれは3.3V系で動かした時のデータのようで、5Vで動かした時は5V近く出力でてたので一安心です。まぁ出てなくてもレベル変換を通すか電源を3.3Vにすればいいです(適当)
今日はこの辺(あたり)で。



























